Une application interactive multi-appareils, conçue pour favoriser la collaboration et surmonter l'anxiété linguistique des élèves tout en soutenant les enseignants surchargés.
Mon rôle : Rédaction, Recherche documentaire, Recherche utilisateur, Parcours utilisateurs et Modélisation UX/UI.
En collaboration avec Aurélie Brissac, Myriam Hamada et Sophie LeBlanc.
Recherche : Documentation exhaustive sur l'apprentissage des langues, la gestion du stress, les outils d'apprentissage linguistique et les dynamiques de classe.
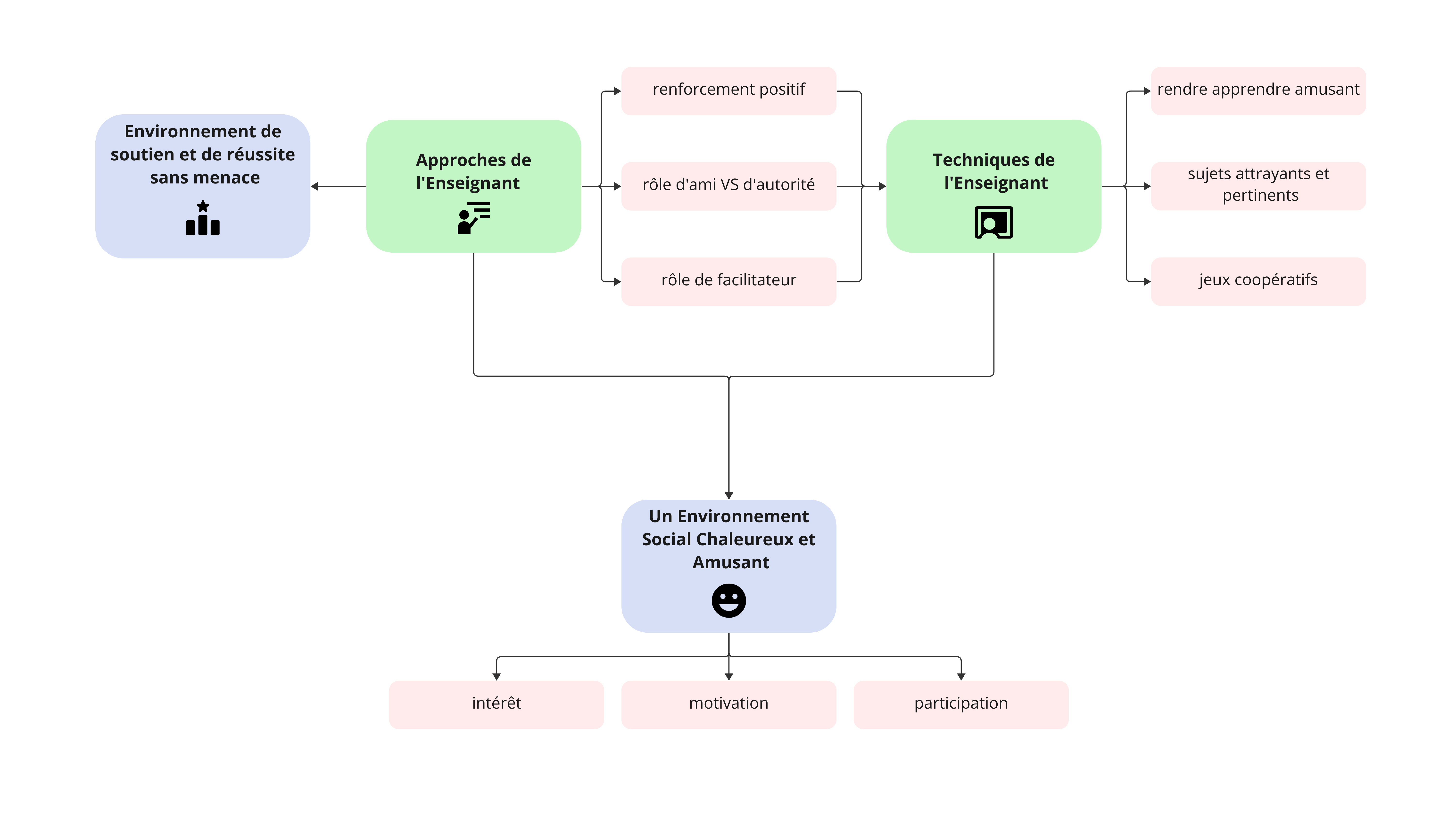
Problématique : Aider les élèves manquant de confiance en cours de langue à surmonter leur anxiété linguistique tout en allégeant la charge de travail des enseignants.
Solution : Un jeu éducatif sous forme d'enquête collaborative pour améliorer les compétences en anglais des élèves et faciliter la tâche des enseignants.